

近日,国家发展改革委、国家能源局、财政部、自然资源部、生态环境部、住房城乡建设部、农业农村部、中国气象局、国家林业和草原局等九部门联合印发《“十四五”可再生能源发展规划》。
主要内容如下:
发展基础和发展形势
(一)可再生能源发展取得显著成就
“十三五”期间,我国可再生能源实现跨越式发展,装机规模、利用水平、技术装备、产业竞争力迈上新台阶,取得了举世瞩目的成就,为可再生能源进一步高质量发展奠定了坚实基础。
开发规模持续扩大。截至2020年底,我国可再生能源发电装机达到9.34亿千瓦,占发电总装机的42.5%,风电、光伏发电、水电、生物质发电装机分别达到2.8、2.5、3.4、0.3亿千瓦,连续多年稳居世界第一。
利用水平显著提升。2020年我国可再生能源利用总量达6.8亿吨标准煤,占一次能源消费总量的13.6%。其中,可再生能源发电量2.2万亿千瓦时,占全部发电量的29.1%,主要流域水电、风电、光伏发电利用率分别达到97%、97%、98%;可再生能源非电利用量约5000万吨标准煤。
技术水平不断提高。水电具备百万千瓦级水轮机组自主设计制造能力,特高坝和大型地下洞室设计施工能力世界领先。陆上低风速风电技术国际一流,海上大容量风电机组技术保持国际同步。光伏技术快速迭代,多次刷新电池转换效率世界纪录,量产单晶硅,多晶硅电池平均转换效率分别达到22.8%和20.8%。产业优势持续增强。水电产业优势明显,我国已成为全球水电建设的中坚力量。风电产业链完整,7家风电整机制造企业位列全球前十。光伏产业占据全球主导地位,多晶硅、硅片、电池片和组件分别占全球产量的76%、96%、83%和76%。全产业链集成制造有力推动我国可再生能源装备制造成本持续下降、国际竞争力持续增强。
政策体系日益完善。以可再生能源法为基础,可再生能源发电全额保障性收购管理办法出台,可再生能源电力消纳保障机制稳步实施,市场化竞争性配置有序推进,监测预警机制逐步完善,事中事后监管进一步加强,稳定了市场预期,调动了各类市场主体的积极性。
(二)可再生能源发展面临新形势
“十四五”及今后一段时期是世界能源转型的关键期,全球能源将加速向低碳、零碳方向演进,可再生能源将逐步成长为支撑经济社会发展的主力能源﹔我国将坚决落实碳达峰、碳中和目标任务,大力推进能源革命向纵深发展,我国可再生能源发展正处于大有可为的战略机遇期。
从国际看,大力发展可再生能源成为全球能源革命和应对气候变化的主导方向和一致行动。全球能源转型进程明显加快,以风电、光伏发电为代表的新能源呈现性能快速提高、经济性持续提升、应用规模加速扩张态势,形成了加快替代传统化石能源的世界潮流。
从国内看,我国可再生能源发展面临新任务新要求,机遇前所未有,高质量跃升发展任重道远。我国经济长期向好,能源需求仍将持续增长,发展可再生能源是增强国家能源安全保障能力、逐步实现能源独立的必然选择。按照2035年生态环境根本好转、美丽中国建设目标基本实现的远景目标,发展可再生能源是我国生态文明建设、可持续发展的客观要求。我国承诺二氧化碳排放力争于2030年前达到峰值、努力争取2060年前实现碳中和,明确2030年风电和太阳能发电总装机容量达到12亿千瓦以上,对可再生能源发展提出了新任务、新要求。
综合判断,“十四五”时期我国可再生能源将进入高质量跃发展新阶段,呈现新特征︰一是大规模发展,在跨越式发展基础上,进一步加快提高发电装机占比;二是高比例发展,由能源电力消费增量补充转为增量主体,在能源电力消费中的占比快速提升;三是市场化发展,由补贴支撑发展转为平价低价发展,由政策驱动发展转为市场驱动发展﹔四是高质量发展,既大规模开发、也高水平消纳、更保障电力稳定可靠供应。我国可再生能源将进一步引领能源生产和消费革命的主流方向,发挥能源绿色低碳转型的主导作用,为实现碳达峰、碳中和目标提供主力支撑。
指导方针和发展目标
(一)指导思想
以习近平新时代中国特色社会主义思想为指导,全面贯彻党的十九大和十九届历次全会精神,完整、准确、全面贯彻新发展理念,深入实施能源安全新战略,坚持稳中求进工作总基调,锚定碳达峰、碳中和目标,以高质量跃升发展为主题,以提质增效为主线,以改革创新为动力,坚持可再生能源优先发展、大力发展不动摇,以区域布局优化发展、以重大基地支撑发展、以示范工程引领发展、以行动计划落实发展,实施可再生能源替代行动,提高可再生能源消纳和存储能力,巩固提升可再生能源产业核心竞争力,加快构建新型电力系统,促进可再生能源大规模、高比例、市场化、高质量发展,有效支撑清洁低碳、安全高效的能源体系建设。
(二)基本原则
坚持创新驱动。把创新作为可再生能源发展的根本动力,着力推动可再生能源技术进步、成本下降、效率提升、体制完善,加快培育可再生能源新技术、新模式、新业态,持续提升可再生能源产业链供应链现代化水平,巩固提升可再生能源产业创新力和竞争力。
坚持多元迭代。优化发展方式,坚持集中式与分布式并举、陆上与海上并举、就地消纳与外送消纳并举、单品种开发与多品种互补并举、单一场景与综合场景并举,构建可再生能源多能互补、因地制宜、多元迭代发展新局面。
坚持系统观念。统筹电源与电网、可再生能源与传统化石能源、可再生能源开发与消纳的关系,加快构建新型电力系统,提升可再生能源消纳和存储能力,实现能源绿色低碳转型与安全可靠供应相统一。
坚持市场主导。落实“放管服“改革,健全市场机制,破除市场壁垒,营造公平开放、充分竞争的市场环境,充分发挥市场在资源配置中的决定性作用,更好发挥政府作用,调动全社会开发利用可再生能源的积极性,不断提升可再生能源自我发展、自主发展能力。
坚持生态优先。践行绿水青山就是金山银山的发展理念,把生态环境保护摆到更加突出的位置,贯穿到可再生能源规划建设全过程,充分发挥可再生能源的生态环境效益和生态治理效益,推动可再生能源开发利用与生态环境保护协调发展、相得益彰。
坚持协同融合。加强可再生能源与国土、环保、水利、财税、金融等政策协同,形成促进新时代可再生能源高质量发展的强大合力,推动可再生能源与新兴技术、新型城镇化、乡村振兴、新基建等深度融合,不断拓展可再生能源发展新领域、新场景。
(三)发展目标
1.2035年远景目标
展望2035年,我国将基本实现社会主义现代化,碳排放达峰后稳中有降,在2030年非化石能源消费占比达到25%左右和风电、太阳能发电总装机容量达到12亿千瓦以上的基础上,上述指标均进一步提高。可再生能源加速替代化石能源,新型电力系统取得实质性成效,可再生能源产业竞争力进一步巩固提升,基本建成清洁低碳、安全高效的能源体系。
2.“十四五”可再生能源发展主要目标
——可再生能源总量目标。2025年,可再生能源消费总量达到
10亿吨标准煤左右。“十四五”期间,可再生能源在一次能源消费增量中占比超过50%。
——可再生能源发电目标。2025年,可再生能源年发电量达到3.3万亿千瓦时左右。“十四五”期间,可再生能源发电量增量在全社会用电量增量中的占比超过50%,风电和太阳能发电量实现翻倍。
——可再生能源电力消纳目标。2025年,全国可再生能源电力总量消纳责任权重达到33%左右,可再生能源电力非水电消纳责任权重达到18%左右,可再生能源利用率保持在合理水平。
——可再生能源非电利用目标。2025年,地热能供暖、生物质供热、生物质燃料、太阳能热利用等非电利用规模达到6000万吨标准煤以上。
优化发展方式,大规模开发可再生能源
坚持生态优先、因地制宜、多元融合发展,在“三北”地区优化推动风电和光伏发电基地化规模化开发,在西南地区统筹推进水风光综合开发,在中东南部地区重点推动风电和光伏发电就地就近开发,在东部沿海地区积极推进海上风电集群化开发,稳步推动生物质能多元化开发,积极推动地热能规模化开发,稳妥推进海洋能示范化开发。
(一)大力推进风电和光伏发电基地化开发。
在风能和太阳能资源禀赋较好、建设条件优越、具备持续规模化开发条件的地区,着力提升新能源就地消纳和外送能力,重点建设新疆、黄河上游、河西走廊、黄河几字弯、冀北、松辽、黄河下游新能源基地和海上风电基地集群。
统筹推进陆上风电和光伏发电基地建设。发挥区域市场优势,主要依托省级和区域电网消纳能力提升,创新开发利用方式,推进松辽、冀北、黄河下游等以就地消纳为主的大型风电和光伏发电基地建设。利用省内省外两个市场,依托既有和新增跨省跨区输电通道、火电“点对网”外送通道,推动光伏治沙、可再生能源制氢和多能互补开发,重点建设新疆、黄河上游、河西走廊、黄河几字弯等新能源基地。
加快推进以沙漠、戈壁、荒漠地区为重点的大型风电太阳能发电基地。以风光资源为依托、以区域电网为支撑、以输电通道为牵引、以高效消纳为目标,统筹优化风电光伏布局和支撑调节电源,在内蒙古、青海、甘肃等西部北部沙漠、戈壁、荒漠地区,加快建设一批生态友好、经济优越、体现国家战略和国家意志的大型风电光伏基地项目。依托已建跨省区输电通道和火电“点对网”输电通道,重点提升存量输电通道输电能力和新能源电量占比,多措并举增配风电光伏基地。依托“十四五”期间建成投产和开工建设的重点输电通道,按照新增通道中可再生能源电量占比不低于50%的要求,配套建设风电光伏基地。依托“十四五”期间研究论证输电通道,规划建设风电光伏基地。创新发展方式和应用模式,建设一批就地消纳的风电光伏项目。发挥区域电网内资源时空互济能力,统筹区域电网调峰资源,打破省际电网消纳边界,加强送受两端协调,保障大型风电光伏基地消纳。



有序推进海上风电基地建设。开展省级海上风电规划制修订,同步开展规划环评,优化近海海上风电布局,鼓励地方政府出台支持政策,积极推动近海海上风电规模化发展。开展深远海海上风电规划,完善深远海海上风电开发建设管理,推动深远海海上风电技术创新和示范应用,探索集中送出和集中运维模式,积极推进深远海海上风电降本增效,开展深远海海上风电平价示范。探索推进具有海上能源资源供给转换枢纽特征的海上能源岛建设示范,建设海洋能、储能、制氢、海水淡化等多种能源资源转换利用一体化设施。加快推动海上风电集群化开发,重点建设山东半岛、长三角、闽南、粤东和北部湾五大海上风电基地。


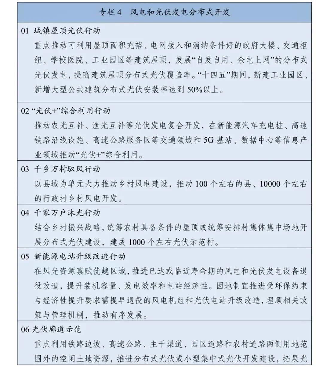
(二)积极推进风电和光伏发电分布式开发
积极推动风电分布式就近开发。在工业园区、经济开发区、油气矿区及周边地区,积极推进风电分散式开发。重点推广应用低风速风电技术,合理利用荒山丘陵、沿海滩涂等土地资源,在符合区域生态环境保护要求的前提下,因地制宜推进中东南部风电就地就近开发。创新风电投资建设模式和土地利用机制,实施“千乡万村驭风行动”,大力推进乡村风电开发。积极推进资源优质地区老l旧风电机组升级改造,提升风能利用效率。
大力推动光伏发电多场景融合开发。全面推进分布式光伏开发,重点推进工业园区、经济开发区、公共建筑等屋顶光伏开发利用行动,在新建厂房和公共建筑积极推进光伏建筑一体化开发,实施“千家万户沐光行动”,规范有序推进整县(区)屋顶分布式光伏开发,建设光伏新村。


(三)统筹推进水风光综合基地一体化开发
科学有序推进大型水电基地建设。推进前期工作,实施雅鲁藏布江下游水电开发。做好金沙江中上游等主要河流战略性工程和控制性水库的勘测设计工作,按照生态优先、统筹考虑、适度开发、确保底线原则,进一步优化工程建设方案。
积极推进大型水电站优化升级,发挥水电调节潜力。充分发挥水电既有调峰潜力,在保护生态的前提下,进一步提升水电灵活调节能力,支撑风电和光伏发电大规模开发。在中东部及西部地区,适应新能源的大规模发展,对已建、在建水电机组进行增容改造。
做好生态环境保护与移民安置。继续做好水电规划环境影响评价和项目环境影响评价,加强保护措施效果跟踪监测,推进环境影响跟踪评价,持续改进和提升生态环境保护措施及其运行效果。
依托西南水电基地统筹推进水风光综合基地开发建设。做好主要流域周边风能、太阳能资源勘查,依托已建成水电、“十四五”期间新投产水电调节能力和水电外送通道,推进“十四五"期间水风光综合基地统筹开发。针对前期和规划水电项目,按照建设水风光综合基地为导向,统筹进行水风光综合开发前期工作。统筹水电和新能源开发时序,做好风电和光伏发电开发及电网接入,明确风电和光伏发电消纳市场,完善水风光综合基地的资源开发、市场交易和调度运行机制,推进川滇黔桂、藏东南水风光综合基地开发建设。
促进存储消纳,高比例利用可再生能源
加快建设可再生能源存储调节设施,强化多元化智能化电网基础设施支撑,提升新型电力系统对高比例可再生能源的适应能力。加强可再生能源发电终端直接利用,扩大可再生能源多元化非电利用规模,推动可再生能源规模化制氢利用,促进乡村可再生能源综合利用,多措并举提升可再生能源利用水平。
(一)提升可再生能源存储能力
推动其他新型储能规模化应用。明确新型储能独立市场主体地位,完善储能参与各类电力市场的交易机制和技术标准,发挥储能调峰调频、应急备用、容量支撑等多元功能,促进储能在电源侧、电网侧和用户侧多场景应用。创新储能发展商业模式,明确储能价格形成机制,鼓励储能为可再生能源发电和电力用户提供各类调节服务。创新协同运行模式,有序推动储能与可再生能源协同发展,提升可再生能源消纳利用水平。
(二)促进可再生能源就地就近消纳
加强电网基础设施建设及智能化升级,提升电网对可再生能源的支撑保障能力。加强可再生能源富集地区电网配套工程及主网架建设,提升关键局部断面送出能力,支撑可再生能源在区域内统筹消纳。推动配电网扩容改造和智能化升级,提升配电网柔性开放接入能力、灵活控制能力和抗扰动能力,增强电网就地就近平衡能力,构建适应大规模分布式可再生能源并网和多元负荷需要的智能配电网。
提升可再生能源就地消纳能力。积极推进煤电灵活性改造,推动自备电厂主动参与调峰,在新能源资源富集地区合理布然气调峰电站,充分提升系统调节能力。优化电力调度运安排系统开机方式,动态调整各类电源发电计划,探索推源联合调度。引导区域电网内共享调峰和备用资源,创新与市场机制,促进可再生能源在区域电网内就地消纳。
(三)推动可再生能源外送消纳
加强送受端电网支撑,提升“三北”地区既有特高压输电通道新能源外送规模。提升基础设施利用率,推动既有火电“点对网”专用输电通道外送新能源。优化新建通道布局,推动可再生能源跨省跨区消纳。
(四)加强可再生能源多元直接利用
推动可再生能源发电在终端直接应用。在工业园区、大型生产企业和大数据中心等周边地区,因地制宜开展新能源电力专线供电,建设新能源自备电站,推动绿色电力直接供应和对燃煤自备厂替代,建设一批绿色直供电示范工厂和示范园区,开展发供用高比例新能源示范。结合增量配电网试点,积极发展以可再生能源为主的微电网、直流配电网,扩大分布式可再生能源终端直接应用规模。在边远地区,结合新型储能,构建基于高比例可再生能源的独立供电系统,推动可再生能源直接应用。
开展高比例可再生能源应用示范。在学校医院、机场车站、工业园区等区域,推动可再生能源与终端冷热水电气等集成耦合利用,促进可再生能源技术融合、应用方式和体制机制等创新,建设高度自平衡的可再生能源局域能源网,实现高比例可再生能源自产自用。
坚持创新驱动,高质量发展可再生能源
(一)加大可再生能源技术创新攻关力度
推行“揭榜挂帅”、“赛马制”等创新机制,提升新型电力系统稳定性可靠性。改善新能源发电涉网性能,提高风能、太阳能资源预报准确度和风电、光伏发电功率预测精度,提升风电、光伏发电主动支撑能力和适应电力系统扰动的能力。
加强可再生能源前沿技术和核心技术装备攻关。加强前瞻性研究,加快可再生能源前沿性、颠覆性开发利用技术攻关。重点开展超大型海上风电机组研制、高海拔大功率风电机组关键技术研究,开展光伏发电户外实证示范,掌握钙钛矿等新一代高效低成本光伏电池制备及产业化生产技术,突破适用于可再生能源灵活制氢的电解水制氢设备关键技术,研发储备钠离子电池、液态金属电池、固态锂离子电池、金属空气电池、锂硫电池等高能量密度储能技术。
持续推进可再生能源工程技术创新及应用。以重大工程为依托,推动水电特殊地质条件地区地基处理与筑坝技术研究,突破高水头大容量水轮发电机组制造技术。重点推进深远海海域海上风电勘察、施工、输电、运维新技术研究和应用。推进光热发电工程施工技术与配套装备创新,研发光热电站集成技术。支持干热岩开发技术、高温地热发电技术的研究与应用,开展中深层地热供暖技术创新。
(二)培育可再生能源发展新模式新业态
推动可再生能源智慧化发展。推动可再生能源与人工智能、物联网、区块链等新兴技术深度融合,发展智能化、联网化、共享化30的可再生能源生产和消费新模式。推广新能源云平台应用,汇聚能源全产业链信息,推动能源领域数字经济发展。
大力发展综合能源服务。依托智能配电网、城镇燃气网、热力管网等能源网络,综合可再生能源、储能、柔性网络等先进能源技术和互联通信技术,推动分布式可再生能源高效灵活接入与生产消费一体化,建设冷热水电气一体供应的区域综合能源系统。发展与大规模分布式可再生
能源相适应的专业化、网格化运行维护服务体系,通过移动用户终端等方式实现分布式能源设备运行状态监测、故障检修的快速响应,培养一批高专业化水平的新能源“店小二”。
推动可再生能源与电动汽车融合发展。利用大数据和智能控制等新技术,将波动性可再生能源与电动汽车充放电互动匹配,实现车电互联。
创新推动光伏治沙规模化发展。开展光伏治沙示范应用,因地制宜科学选择治理模式、种植作物等,探索形成不同条件下合理的光伏治沙建设方案。
(三)提升可再生能源产业链供应链现代化水平
锻造产业链供应链长板。推动可再生能源产业优化升级,加强制造设备升级和新产品规模化应用,实施可再生能源产业智能制造和绿色制造工程,推动产业高端化、智能化、绿色化发展。
补齐产业链供应链短板。推动可再生能源产业基础再造,加快重要产业技术工程化攻关。
完善产业标准认证体系。健全可再生能源技术装备标准、检测、认证和质量监督组织体系,完善可再生能源设备生产、项目建设和运营管理。
(四)完善可再生能源创新链
加强科技创新支撑。加大对能源研发创新平台支持力度,重点支持可再生能源、新型电力系统、规模化储能、氢能等技术领域,整合资源、组织力量对核心技术方向实施重大科技协同研究和重大工程技术协同创新。
打通科技成果转化通道。发展大容量风电机组及其关键零部件测试技术与平台,建设典型气候条件下光伏发电技术实证公共服务平台,加快推动新技术实证验证与工程转化。
健全体制机制,市场化发展可再生能源
(一)深化可再生能源行业“放管服”改革
加大简政放权力度。落实政府权责清单制度,持续优化可再生能源市场化法治化营商环境。
完善监督管理机制。构建有利于可再生能源发展的协同监管机制,加强可再生能源规划、产业政策、开发建设、电网接入、调度交易、消纳利用等监管,确保国家规划政策有效实施。
提升政务服务水平。创新政务服务方式,构建能源与自然资源、生态环境等多部门联动审批机制,推行项目核准(备案)“一站式”服务。
(二)健全可再生能源电力消纳保障机制
强化可再生能源电力消纳责任权重引导。建立以可再生能源利用为导向的开发建设管理机制,明确可再生能源电力消纳责任权重目标并逐年提升,逐步缩小各地权重目标差异,引导各地加强可再生能源开发利用,推动跨省跨区可再生能源电力交易。
加强可再生能源电力消纳责任权重评价考核。加强对省级行政区域消纳责任权重完成情况监测评价,推动纳入地方政府考核体系,强化对电网、市场主体消纳量完成情况考核,压实地方责任。完善激励机制,建立完善鼓励消纳、优先利用可再生能源的政策机
制,扩大可再生能源消纳利用规模。
建立健全可再生能源电力消纳长效机制。科学制定可再生能源合理利用率指标,形成有利于可再生能源发展和系统整体优化的动态调整机制。
(三)完善可再生能源市场化发展机制
健全可再生能源开发建设管理机制。完善风电、光伏发电项目开发建设管理办法,建立以市场化竞争配置为主、竞争配置和市场自主相结合的项目开发管理机制。
完善可再生能源全额保障性收购制度。落实可再生能源法,进一步完善全额保障性收购制度,做好可再生能源电力保障性收购与市场化交易的衔接。逐步扩大可再生能源参与市场化交易比重,对保障小时数以外电量,鼓励参与市场实现充分消纳。
完善可再生能源价格形成和补偿机制。完善风电和光伏发电市场化价格形成机制,促进技术进步和成本下降,稳定投资预期。
(四)建立健全绿色能源消费机制
完善绿色电力证书机制。强化绿证的绿色电力消费属性标识功能,拓展绿证核发范围,推动绿证价格由市场形成,鼓励平价项目积极开展绿证交易。
建立绿色能源消费评价、认证与标识体系。在统一的绿色产品标识与认证体系下,推动建立绿色能源消费评价体系,逐步建立基于绿证的绿色能源消费认证标准、制度和标识体系,激发绿证交易活力。
积极引导绿色能源消费。发挥媒体作用,深入开展绿色能源消费公益宣传和教育,加大对使用可再生能源的企业、服务、活动等消费主体和消费行为的认证力度。
开放融入,深化可再生能源国际合作
(一)持续参与全球绿色低碳能源体系建设
持续完善国际合作交流机制和平台。用好“一带一路”能源部长会平台,打造绿色、包容的“一带一路”能源合作伙伴关系,凝聚“一带一路”绿色发展共识。
积极参与全球能源与气候治理。强化与其他发展中国家能源绿色发展合作,提高发展中国家能源领域应对气候变化能力。
(二)深化推进国际技术与产能合作
加强可再生能源与新能源技术创新合作。围绕构建新型电力系统,加强与相关国家在高效低成本新能源发电技术、储能、氢能等先进技术上的务实合作。
推进可再生能源产业国际化和国际产能合作。充分把握国际国内市场差异化特点,发挥国内市场规模大、应用场景多等优势,积极探索与国外先进企业合作的新模式、新途径。
(三)积极参与可再生能源国际标准体系建设
加大可再生能源技术标准的交流合作与互认,积极参与国际电工委员会等可再生能源合格评定互认体系,支持国内企业和机构参与国际标准的制修订,提升我国在国际认证、认可、检测等领域的贡献度。
保障措施
(一)完善可再生能源资源评估和服务体系
加强可再生能源开发生态环境保护关键技术研究。加强可再生能源资源开发储量评估。构建资源详查评估服务体系。
(二)加强可再生能源土地和环境支持保障
依据国土空间规划,完善可再生能源空间用途管制规则,出台可再生能源空间布局专项规划,保障可再生能源开发利用合理的用地用海空间需求。
(三)加强可再生能源财政政策支持
加大可再生能源发展基金征收力度,央地联动,根据“以收定支”的原则,研究完善深远海风电、生物质能、地热能等对于碳达峰有重要作用的可再生能源支持政策。
(四)完善可再生能源绿色金融体系。
完善绿色金融标准体系,实施金融支持绿色低碳发展专项政策,把可再生能源领域融资按规定纳入地方政府贴息等激励计划,建立支持终端分布式可再生能源的资金扶持机制。
规划实施
(一)加强规划衔接
以国家发展规划为统领,以国土空间规划为基础,强化可再生能源发展规划与中长期能源规划、现代能源体系规划和各分领域能源规划的衔接。
(二)细化任务落实
更好发挥国家规划对地方规划的导向作用,各省级政府应将本规划确定的主要目标、重点任务和重大工程等列入本地区能源发展规划及相关专项规划,明确责任主体、进度要求和考核机制。
(三)加强国家统筹
对纳入国家基地的项目,坚持自上而下、上下结合、国家统筹、省负总责,建立国家和省两级协调,在现有投资管理体制下,以省为主体统筹开展基地开发建设,各类企业平等竞争,开发企业、电网企业和项目所在地方政府具体落实。
(四)加强监测评估
坚持对规划实施情况进行动态监测、中期评估和总结评估,严格评估程序,适时开展评估工作,及时总结经验、分析问题、制订对策,对规划滚动实施提出建议,规划确需调整的,由国家能源局按程序修订后公布。
环境影响分析
可再生能源开发利用可替代大量化石能源消耗、减少温室气体和污染物排放、显著增加新的就业岗位,对环境和社会发展起到重要且积极作用。水电、风电、太阳能发电、太阳能热利用在能源生产过程中不排放污染物和温室气体,可显著减少各类化石能源消耗,同时降低煤炭开采的生态破坏和燃煤发电的水资源消耗。农林生物质从生长到最终利用的全生命周期内不增加二氧化碳排放,生物质发电排放的二氧化硫、氢氧化物和烟尘等污染物也远少于燃煤发电。
2025年,全国可再生能源年利用量折合10亿吨标准煤,届时可再生能源年利用量相当于减少二氧化碳排放量约26亿吨,减少二氧化硫排放量约50万吨,减少氮氧化物排放约60万吨,减少烟尘排放约10万吨,年节约用水约40亿立方米,环境效益显著。
原文来源:中华人民共和国国家发展和改革委员会




